Instance Verification Kit (IVK)
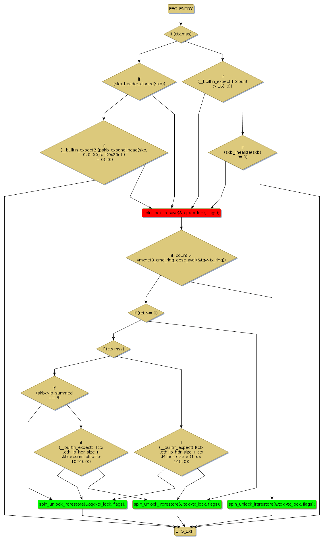
spin lock @ [26437+39+/linux-3.19-rc1/drivers/net/vmxnet3/vmxnet3_drv.c]
Instance Signature: tx_lock
|
The Matching Pair Graph:
|
|
Function Name
|
Control Flow Graph (CFG)
|
Events Flow Graph (EFG)
|
Source Correspondence
|
|
vmxnet3_tq_xmit
|
|
|
[25295+15+/linux-3.19-rc1/drivers/net/vmxnet3/vmxnet3_drv.c]
|